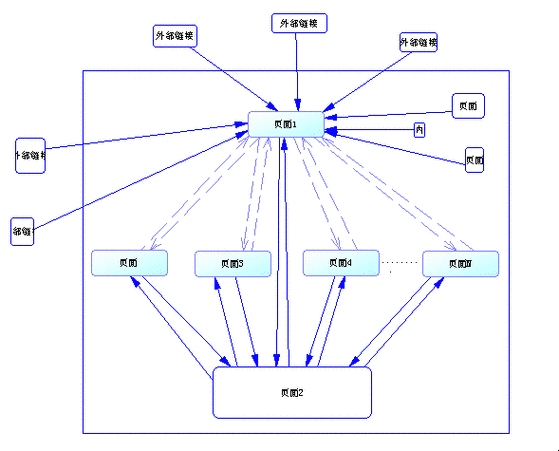
内部链接、外部链接与反向链接区别解析:内部链接指网站内部页面之间的链接,外部链接指外部网站对网站的链接,反向链接则是网站与用户之间的互动连接。
在当今的数字化时代,网络链接是网站和网页之间相互连接的关键,这些链接不仅影响着网站的流量和用户体验,还对搜索引擎优化(SEO)起着至关重要的作用,本文将详细解析内部链接、外部链接和反向链接这三种不同类型的链接及其区别。
内部链接
内部链接是指同一网站或网页内部之间的链接,这些链接通常用于引导用户浏览网站的不同部分,提高用户体验,内部链接也有助于搜索引擎爬虫更好地抓取和索引网站的内容。
外部链接
外部链接是指从一个网站指向另一个网站的链接,这些链接通常出现在博客文章、论坛帖子、社交媒体等地方,用于引导用户访问其他网站,外部链接对于提高网站的权威性和排名具有重要作用,因为它们可以帮助搜索引擎评估网站的信任度和相关性。
反向链接
反向链接,也称为反向链接或入站链接,是指其他网站上的链接指向你的网站,反向链接是SEO中最重要的因素之一,因为它反映了网站之间的信任关系和网站的受欢迎程度,搜索引擎通常将反向链接视为一种投票机制,即其他网站对你的网站内容的认可和推荐。
区别与联系
区别:
(1)类型:内部链接和外部链接是同一网站或网页内部的两种不同类型;而反向链接则是从其他网站指向你的网站的链接。
(2)作用:内部链接主要用于提高用户体验和网站导航;外部链接用于引导用户访问其他网站;反向链接则用于提高网站的权威性和排名。
(3)来源:内部链接和外部链接都可能来自同一来源,但反向链接来自其他不同网站的外部来源。
联系:
这三种类型的链接都是网站优化和SEO的重要组成部分,它们共同影响着网站的流量、用户体验和搜索引擎排名,无论是内部链接还是外部链接或反向链接,都需要合理使用和优化,以提高网站的可见性和吸引力。
内部链接、外部链接和反向链接在网站优化和SEO中各自扮演着重要的角色,了解这三种类型链接的特点和区别,有助于我们更好地进行网站优化和SEO策略的制定和实施,通过合理使用和优化这些链接,可以提高网站的流量、用户体验和搜索引擎排名,从而实现更好的业务成果。




















