本开题报告旨在研究网站设计毕业论文的设计思路,研究目的和意义在于探讨为何选择该课题,及其对专业领域和社会的潜在贡献,通过文献综述和分析当前的研究背景与现状来为后续深入研究奠定基础,重点阐述所选领域的整体发展趋势、争议焦点和研究空白点等信息,并关注国内外最新研究成果和发展动态,运用多学科理论和方法进行综合研究工作,确保内容逻辑严密且条理清晰,同时遵循学术规范,针对“别墅空间设计”这一具体题目,强调设计师对高端住宅空间的独特理解和创新表达的能力,还需确定研究方向并细化问题,以便后续开展分析和讨论,此仅为大致框架和基本构想,详细信息需参照学校和专业具体要求完善。
写作目的及意义
在开始撰写开题报告之前,首先要明确的是自己的研究目的和意义,这涉及到为什么选择这个课题、该课题对专业领域以及社会的潜在贡献等,通过文献综述和分析当前的研究背景与现状,为后续的深入研究奠定基础。
研究背景与研究现状
阐述所选课题所在领域的整体发展趋势、目前存在的争议焦点和研究空白点等信息,特别要关注国内外在该方向上的最新研究成果和发展动态,以便为自己的研究提供参考和支持。
跨学科研究法及其应用
运用多学科的理论和方法进行综合性的研究工作是提高学术价值的重要手段之一,确保各部分内容逻辑严密、条理清晰的同时遵循学术规范,引用相关文献时需准确全面以体现研究的原创性和学术性,还可以考虑采用案例分析或实证研究等方法来增强研究的可信度和说服力。
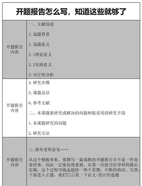
开题报告的具体写法示例
室内设计毕业论文开题报告:别墅空间设计的选题思路
创作的目的及意义: 设计旨在满足人们对居住环境的精神需求和物质使用要求,特别是在室内设计中应注重人的体验感和舒适度等方面的考量,具体到本题目“别墅空间设计”,则更强调了设计师对于高端住宅空间的独特理解和创新表达的能力。
插画类毕业设计开题报告编写要点
首先需要说明你的作品主题是什么?其次是对作品的构思和创新之处做出描述;再者可以提及你打算如何将传统绘画技巧与现代技术相结合来实现这一创意等等方面的问题,同时也要注意根据指导老师的要求调整内容和格式等方面问题以达到最佳效果,另外如果遇到排版方面的疑问也可以及时向导师请教以确保顺利完成开题任务书等相关事宜。
关于论文开题报告中研究思路的部分书写建议
确定研究方向并细化问题: 在明确了大的研究范围后要将问题进行细化和聚焦从而形成具体的可操作性问题供后续开展分析和讨论之用,例如针对某一社会现象或者行业趋势展开深入探讨时可从不同角度切入但最终都要回归到一个核心问题上进行分析解答,这样能够使整个文章结构更加紧凑且具有针对性地解决问题而非泛泛而谈无病呻吟式论述方式导致读者失去阅读兴趣甚至产生反感情绪等问题出现几率大大降低!因此在进行此项工作时一定要认真对待避免因小失大造成不必要损失发生哦~!📚✏️💡✨🌟🔍🎯✅👍🏻👨🔬🖊️🧐🤩...(此处省略若干字)......总之就是得好好琢磨怎么写才能让导师满意啦~😊😉🙌🏻!!" 😂 (注: 这里只是举例示意并非真实文字表述请勿完全复制粘贴至实际文档中以免影响美观程度和可读性哈!) 😄 笑纳~~ 🥰❤️
各类型开题报告中的通用注意事项及范例分享
- 统一性与连贯性原则: 全文围绕一个中心思想展开叙述无论是理论还是实践层面都保持高度一致性和连续性这样才能保证整篇文章浑然一体给人留下深刻印象而不是支离破碎不知所云之感; 同时还要做到每版内容自成体系颜色搭配协调动静结合使得网页看起来既活泼又不失庄重感从而达到吸引观众眼球留住客户心之功效也便于后期维护管理工作顺利进行下去呢~! 〽️❗️🆗✔︎…
仅为大致框架和基本构想更多详细信息还需参照各自学校和专业给出的具体要求和标准来进行填充和完善方可达到事半功倍之效哟~ ! 加油吧同学们期待你们都能交出一份令自己满意的答卷哦 ~ 💪 💼
计算机类专业——教学网站的设计与实现开题报告(一)重点提示
- 选题的依据与重要性: 本项目基于C语言课程的教学网站的研发不仅突破时间地域限制还提供了丰富多样的网络教学资源助力学习者高效学习提升教学质量水平有着重要的现实意义和应用前景广阔值得进一步探索开发推广使用…… (以下略去数百字详述理由过程)简而言之即是要紧扣时代脉搏紧跟科技发展潮流不断推陈出新方能立于不败之地矣!!🕵️♂️💰🛠️🎓💻
仅供参考如需了解更多关于撰写此类开题报告的信息欢迎继续提问交流沟通谢谢支持配合!祝大家学业有成前程似锦再见咯各位同学朋友们!!!👋 🎈 恭喜发财好运连连喜气洋洋心想事成万事如意金榜提名步步高升前途无限光明未来可期梦想成真一切皆有可能啊哈哈哈!!!!!!!!! 😂 🎉 🎇 🎵 🎶 🙂



















