欢迎光临
我们一直在努力
共 1 篇文章

标签:销售管理系统 表结构设计

销售管理系统中的表结构设计-猫山树

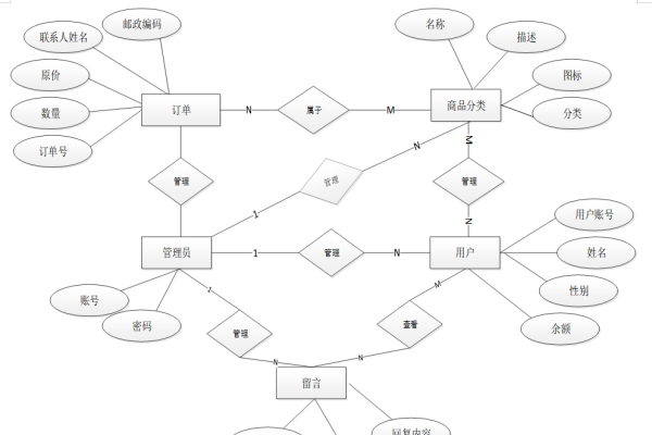
销售管理系统中的表结构设计

销售管理系统中的表结构设计是关键部分,涉及创建存储销售数据的数据库表格,设计需精确反映实际需求,确保数据准确性、一致性和完整性,表格应涵盖客户信息、产品详情、订

赞(0)maoshanshumaoshanshu建站 阅读(55)去评论